The Plateau as a Portal
The Bogotá Altiplano isn’t just another highland basin—it's a natural bottleneck between two continents. Stretching along the Eastern Cordillera of Colombia, this elevated plain has long stood at the intersection of Mesoamerica, Amazonia, and the Andes. But while archaeologists have scraped this region’s surface for decades, its deeper human story has remained elusive—until now.

A new genomic study published in Science Advances1 peels back the demographic history of this corridor, revealing the rise and fall of distinct ancestral populations. Through ancient DNA extracted from 21 individuals dating from 6000 to 500 years ago, researchers have reconstructed a rare genetic transect through time—one that tells of lost lineages and sweeping replacement.

A Vanished People of the Plateau
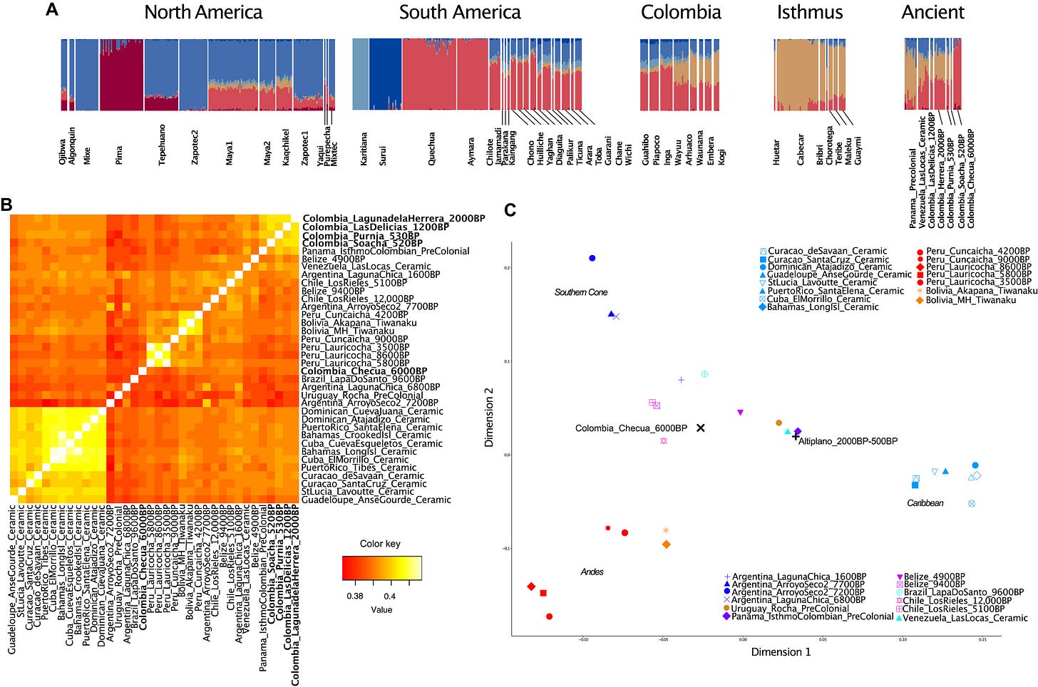
The study’s most surprising finding emerges from the oldest group: seven preceramic foragers who lived on the Altiplano around 6000 years ago, associated with the Checua archaeological site. These individuals carry no detectable ancestry from the better-known Anzick-1 genome (linked to Clovis culture in Montana) or the early populations of California’s Channel Islands.
Instead, their genetic signature represents a deeply divergent branch—one not yet found in any other ancient or modern Indigenous groups across the Americas.
“These individuals do not share specific affinities with any known Central or South American populations,” the authors write. “They derive from a previously undescribed lineage stemming directly from the earliest South American expansions.”
This “ghost population,” once isolated in the Colombian highlands, seems to have vanished entirely from later gene pools. They left no direct descendants among the living. By 2000 years ago, the genomic landscape of the region had changed completely.
A Sudden Replacement, Not a Slow Evolution
The genetic shift was abrupt.
Where once the Altiplano was home to this basal hunter-gatherer lineage, by the Herrera ceramic period (~2000 years ago), that population had been replaced. The newcomers carried ancestry related to ancient groups in Panama and Costa Rica—specifically those associated with the Chibchan language family.

This discovery overturns earlier archaeological assumptions that cultural shifts—such as the arrival of pottery or farming—were the result of local development. Genetically, these transformations look more like migration and replacement.
“Our findings challenge in situ development models and suggest a major population turnover between 6000 and 2000 years ago,” the researchers report.
Notably, the genetic influx precedes maize cultivation, which archaeologists date to around 3800 years ago. Whether the spread of farming helped catalyze this population shift remains an open question.
Chibchan Connections Run Deep
The replacement population, while distinct from the earlier foragers, shows remarkable continuity from the Herrera period into the Muisca period (~1200 to 500 years ago). This genetic stability persisted even through major cultural transformations and into the Spanish conquest.
“Despite dramatic cultural changes, the same population structure remains detectable over 1500 years,” said the team.
The Muisca, a society known for its complex social systems, agriculture, and legendary goldwork, spoke a now-extinct Chibchan language. Genomic data now confirm they were genetically affiliated with Chibchan speakers in modern-day Panama and Costa Rica—people still living today.
“Ancient Muisca genomes show higher affinity to modern Chibchan speakers from the Isthmus than to current Indigenous populations in Colombia,” the authors note.
A Fractured Chibchan Archipelago
The study also highlights the fragmented distribution of Chibchan languages at the time of Spanish arrival—what some scholars describe as a “Chibchan archipelago.” Why this language family became so patchy remains uncertain, but the genomic data suggest a complex web of expansions, replacements, and admixture events across the region.
One possibility is that Chibchan-speaking groups initially spread widely across northern South America, only to be fragmented by later waves of migration. Alternatively, separate Chibchan groups may have moved independently into different regions, each bringing slightly different genetic signatures.
Whatever the case, the data imply that the Isthmian region—particularly modern Panama and Costa Rica—served as a key Chibchan homeland, from which multiple dispersals likely originated.
Beyond Language: A Human Story
While the study is rich in f-statistics and SNP panels, its real value lies in how it rewrites the human story of the Andes. For thousands of years, the Bogotá highlands were a place of demographic transformation, genetic resilience, and cultural reinvention.
One population—the Checua foragers—disappeared so completely that their genes survive only in fragments of ancient bone. Another—the Chibchan speakers—held sway for over a millennium, leaving behind both linguistic echoes and genetic footprints.
As researchers continue to explore ancient genomes from western Colombia, Venezuela, and Ecuador, this picture will gain clarity. For now, the Altiplano has given us a rare genetic time capsule—one that traces not just the roots of Colombian identity, but the broader patterns of human movement across the Americas.
Related Research
Here are key studies related to this research:
Posth, C. et al. (2018). Reconstructing the deep population history of Central and South America. Cell, 175(5), 1185–1197.e22. https://doi.org/10.1016/j.cell.2018.10.027
Moreno-Mayar, J. V. et al. (2018). Early human dispersals within the Americas. Science, 362(6419), eaav2621. https://doi.org/10.1126/science.aav2621
Capodiferro, A. et al. (2022). Ancient genomes from the Caribbean illuminate the genetic legacy of pre-contact populations. Science, 376(6591), eabg1532. https://doi.org/10.1126/science.abg1532
Scheib, C. L. et al. (2018). Ancient human parallel lineages within North America contributed to a coastal expansion. Science, 360(6392), 1024–1027. https://doi.org/10.1126/science.aav2621
Arias, L. et al. (2021). Genomic context of early Holocene hunter-gatherers in the Americas. Nature, 592, 290–294. https://doi.org/10.1038/s41586-021-03482-7
Krettek, K.-L., Casas-Vargas, A., Mas-Sandoval, A., Alvis, L. A., Reiter, E., Madero, J. M., Urban, M., Vargas, J. C. N., Usaquén, W., Cuenca, J. V. R., & Posth, C. (2025). A 6000-year-long genomic transect from the Bogotá Altiplano reveals multiple genetic shifts in the demographic history of Colombia. Science Advances, 11(22). https://doi.org/10.1126/sciadv.ads6284









